您好!欢迎访问汉正检测技术有限公司官方网站!
  • 设为首页
  • |
  • 加入收藏
  • 全国统一客服热线 0838--6081666
    联系我们

       

    汉正检测技术有限公司

    总机:0838-6081666/6081122
    邮箱:liuy3@hhcp.com.cn
    地址:四川省广汉市三亚路二段10号

    汉正检测建设项目竣工环境保护验收报告

    发表时间 :2018/06/01 10:16:16

    汉正检测技术有限公司(以下简称“汉正检测”)原为四川宏华石油设备有限公司(以下简称“宏华石油”)配套的技术检测中心,后于2015年12月从宏华石油公司剥离而注册成立,项目位于广汉市三亚路一段宏华石油公司南区厂区内,租用四川宏华石油设备有限公司已建办公楼和辅助用房2282.0m2,其外环境关系为:①实验楼北侧为宏华石油公司的办公楼,东侧临三亚路二段,隔路为四川兴润油田工程有限公司,南侧为宏华石油公司的喷涂区,西侧为宏华石油公司的机加工车间。②安全阀校验室北侧为宏华石油公司机加工车间,西侧为宏华石油公司厕所,东侧约10m处为宏华石油公司内的固废暂存点,南侧约15m处为围墙,围墙外为台北路。


            

           建设项目竣工环境保护


    验收报告



       

     

           项目名称     建设检测、校准实验室项目    

     

           委托单位       汉正检测技术有限公司      



     

     

    四川清元环保科技开发有限公司

                                                                     201805

    汉正检测环评验收报告 2018.05.31_页面_03.jpg

    汉正检测环评验收报告 2018.05.31_页面_04.jpg

    汉正检测环评验收报告 2018.05.31_页面_05.jpg

      汉正检测环评验收报告 2018.05.31_页面_06.jpg


    汉正检测环评验收报告 2018.05.31_页面_07.jpg

    汉正检测环评验收报告 2018.05.31_页面_08.jpg


    汉正检测环评验收报告 2018.05.31_页面_09.jpg


    汉正检测环评验收报告 2018.05.31_页面_10.jpg


    汉正检测环评验收报告 2018.05.31_页面_11.jpg

    汉正检测环评验收报告 2018.05.31_页面_12.jpg


    汉正检测环评验收报告 2018.05.31_页面_13.jpg汉正检测环评验收报告 2018.05.31_页面_13.jpg

    汉正检测环评验收报告 2018.05.31_页面_14.jpg

    汉正检测环评验收报告 2018.05.31_页面_15.jpg

    汉正检测环评验收报告 2018.05.31_页面_16.jpg

    汉正检测环评验收报告 2018.05.31_页面_17.jpg


    汉正检测环评验收报告 2018.05.31_页面_18.jpg

    汉正检测环评验收报告 2018.05.31_页面_19.jpg

    汉正检测环评验收报告 2018.05.31_页面_20.jpg

    汉正检测环评验收报告 2018.05.31_页面_21.jpg

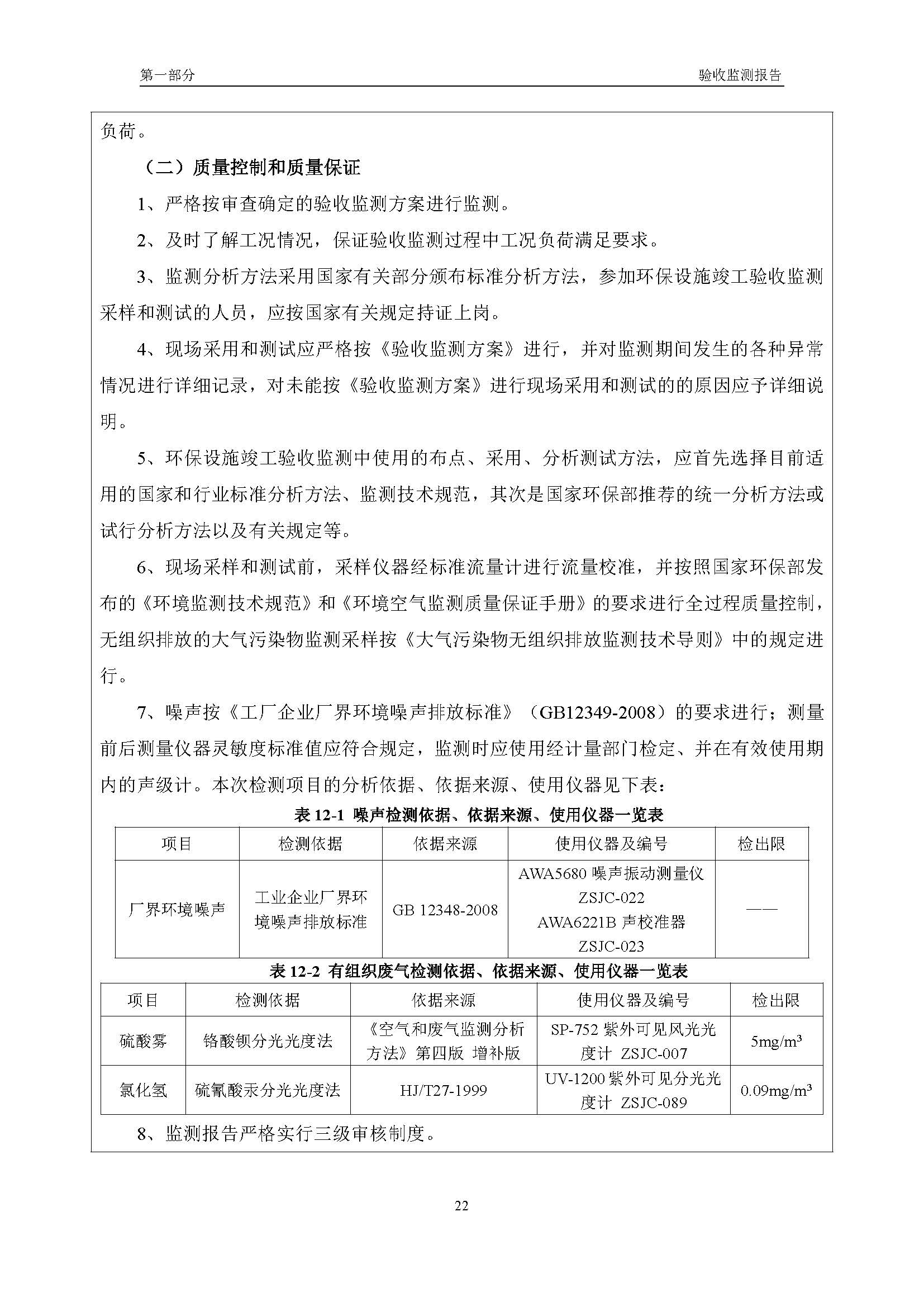
    汉正检测环评验收报告 2018.05.31_页面_22.jpg

    汉正检测环评验收报告 2018.05.31_页面_23.jpg

    汉正检测环评验收报告 2018.05.31_页面_24.jpg

    汉正检测环评验收报告 2018.05.31_页面_25.jpg

    汉正检测环评验收报告 2018.05.31_页面_26.jpg

    汉正检测环评验收报告 2018.05.31_页面_27.jpg

    汉正检测环评验收报告 2018.05.31_页面_28.jpg

    汉正检测环评验收报告 2018.05.31_页面_29.jpg

    汉正检测环评验收报告 2018.05.31_页面_30.jpg

    汉正检测环评验收报告 2018.05.31_页面_31.jpg


    上一条:竣工公示 下一条:关于举办美标ASNT SNT-TC-1A 超声相控阵(PAUT)培训的通知

    关闭

    在线客服 在线下单